English
简体中文
搜索
名称
描述
内容
Guangzhou Tongfugui Chemical Materials Co., Ltd.
广州市侗富贵化工原材料有限公司
网站首页
展会
关于侗富贵
产品与服务
新闻资讯
公司资质
联系我们
产品与服务
公司产品主要有: 仿镜面电镀银树脂、水性油性涂料油墨添加助剂、聚氨酯分散剂、纳米涂层材料、一次性PP树脂、三元氯醋树脂,水性纳米炭黑等。
分散剂
消泡剂
流平剂
氯醋树脂
色浆
附着力促进剂
抗静电剂
46
关闭分类
广州市侗富贵化工原材料有限公司
产品分类
分散剂
消泡剂
流平剂
氯醋树脂
色浆
附着力促进剂
抗静电剂
铝银浆
触变增稠剂
蜡粉/蜡浆/蜡乳液
特殊助剂
润湿剂
抗油剂
46
关闭分类
广州市侗富贵化工原材料有限公司
产品分类
铝银浆
触变增稠剂
蜡粉/蜡浆/蜡乳液
特殊助剂
润湿剂
抗油剂
树脂/乳液
PP树脂
46
关闭分类
广州市侗富贵化工原材料有限公司
产品分类
树脂/乳液
PP树脂
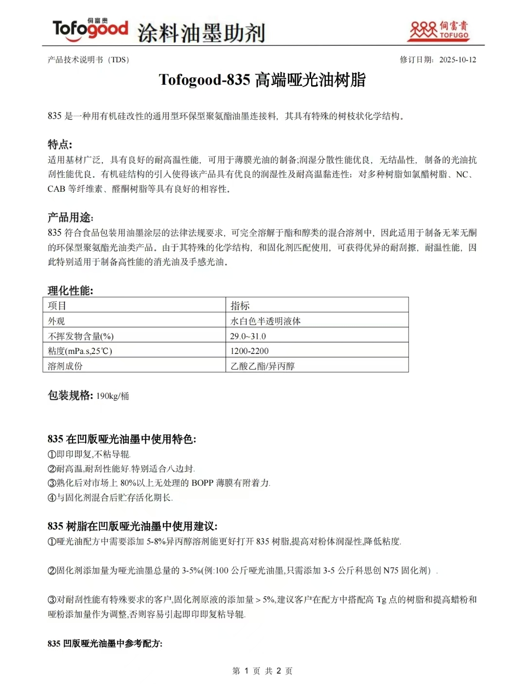
Tofogood-835高端哑光油树脂
发布时间: 2026-03-12 10:30
835 是一种用有机硅改性的通用型环保型聚氨酯油墨连接料,其具有特殊的树枝状化学结构。
商品信息
上一个:
Tofogood-711银粉定向腊浆
下一个:
Tofogood-833超级哑光油树脂